1. NM-B461
用电池能开机,用适配器不开机。
机器用的TYPE-C的适配器先看下原理图
JUSBC1生产SBC_VBUS20_L_CONN 经过L4707。L4706后产生电压USBC_VBUS20

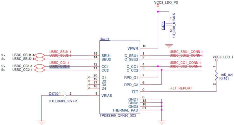
USBC_VBUS20 给U4501第3,4脚供电后,第40,42脚产生USBC_CC1-1,USBC_CC2-1

USBC_CC1-1,USBC_CC2-1去U4701后产生USBC_CC1_CONN-1和USBC_CC2_CONN-1

USBC_CC1_CONN-1和USBC_CC2_CONN-1又去到了JUSBC1的A5脚和B5脚已告知适配器产生20V电压此时USBC_VBUS20应该为20V

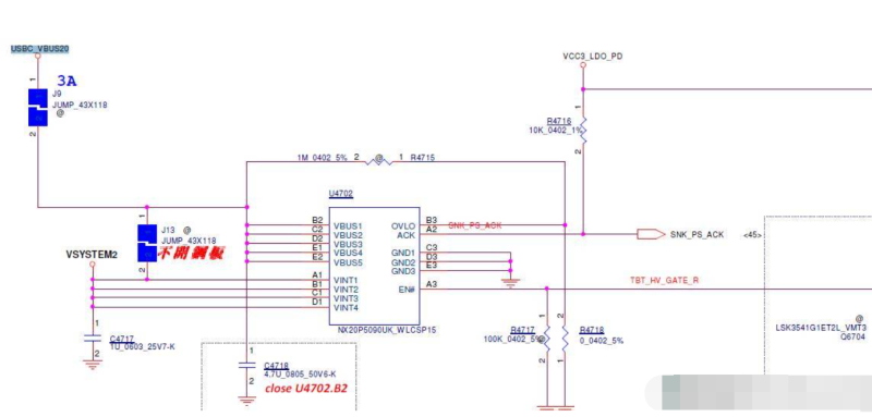
USBC_VBUS20经过U4702后转换为VSYSTEM2,

VSYSTEM2电压就是TPYE-C 以前的公共点电压。.
接下来为维修过程
测试USBC_VBUS20电压实测为5V,VSYSTEM2为0V
USBC_VBUS20电压并未产生,拆掉U4702后测试USBC_VBUS20为20V。打VSYSTEM2对地短路。

后检测为PL101附近的PC139短路,拆掉此电容后VSYSTEM2供电产生,此机修复!
——————————————————————————————————————-
2. NM-B421 故障为不充电,电池能开机
拆机检测,EC被人焊过。先分析电路

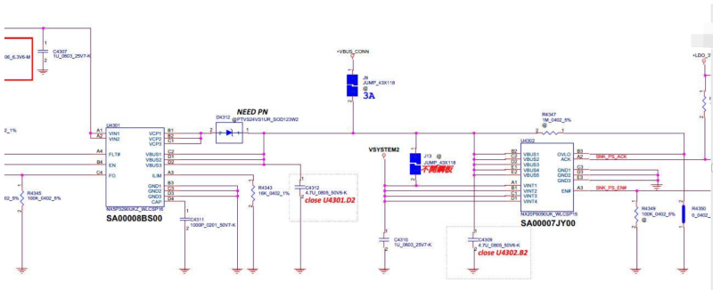
电源接口JUSB3产生+VBUS_CONN_L经电感L4207,L4202产生电压+VBUS_CONN

+VBUS_CONN经过U4305产生电压+5V_IN

+5V_IN给U4201供电从第9,11脚产生USBC_CC1,USBC_CC2

USBC_CC1,USBC_CC2经U4202后产生USBC_CC1_CONN,USBC_CC2_CONN

USBC_CC1_CONN,USBC_CC2_CONN去JUSB3口后+VBUS_CONN_L电压升到20V

+VBUS_CONN经J9到U4302在产生公共点电压VSYSTEM2
此机器的故障是U4302掉件,补件后正常

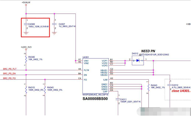
这台机器相比第一台机器多了一个U4301 分析电路应该是5V升压到20V的电压芯片,不过从实物上来看D4312并没有装。



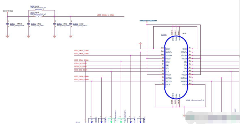
留两张图片以备后期分析
感谢迅维大神:https://www.chinafix.com/thread-1285611-1-1.html




没有回复内容