板号:6-71-NH5E0-D02

刚拿到板子的时候测量了一下各电感,发现对地值都正常,上电按开关发现电流只有0.03,眼睛一亮,心想这板不是南桥坏的多嘛,直接撸,后面冷静了一下觉得还是测一测条件,结果打开图傻眼了,只有原理图,虽然板子上有位置号,但是找起来是真费劲啊,大概测量了一下EC的条件,发现RSMRST#是有的,那EC应该是过关了,查了一下南桥的条件,发现RTC电路都是正常的,但是这个电流就像是卡在南桥了,管他的,先撸了再说,撸完之后傻眼了,电流还是跟以前一样,论坛找了一个师兄们刷过的BIOS,结果还是一毛一样。完蛋,只能是一个一个查了,头疼的就来了,按照原理图找位置吧,这个时候的电压3V,5V,1.05V,1.8V都是有的,测量了一下VDDQ1.2V也是有的,这个时候犯懒病了,直接在论坛上搜了下师兄们修过的经验,发现这个机器的通病还挺多,按照师兄们的经验研究了一番,发现跟我这个还不一样,哎,运气不好,跟人一样,生病还生个独一无二的毛病,没办法自己查吧

按照时序继续查,图上一看就明白了,结果呢,位置找了半天,唉,找到图上这个地方的时候心里一紧,心想不会是南桥没装好吧,赶紧在EC的这个脚位上测了一下发现是有的,那就是南桥没毛病,刚好在论坛上看到有个师兄说是换了EC好了,都准备去料库里找EC了,转念一想,还是再查查,找不出来毛病就换了它,

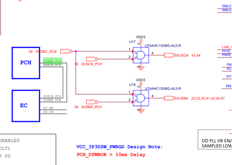
直到查到这个地方的时候瞬间明白了,刚才查信号的时候眼珠子溜号了,这个没有看到,这才是SUSB#的出处啊,赶紧查这两个门在板子上的位置,来来回回搜索了好几遍,我爬地上找螺丝的时候都没这么仔细,终于是找到了,在声卡芯片附近,测量发现U16的供电正常,输入正常,就是没出SUSB# ,直接找料版拆吧,找了一个一样的,装上上电,开机





没有回复内容